各省 91抖音视频,自治区,直辖市建筑业协会(联合会,施工行业协会),有关行业建设协会,解放军工程建设协会,本会有关会员:.
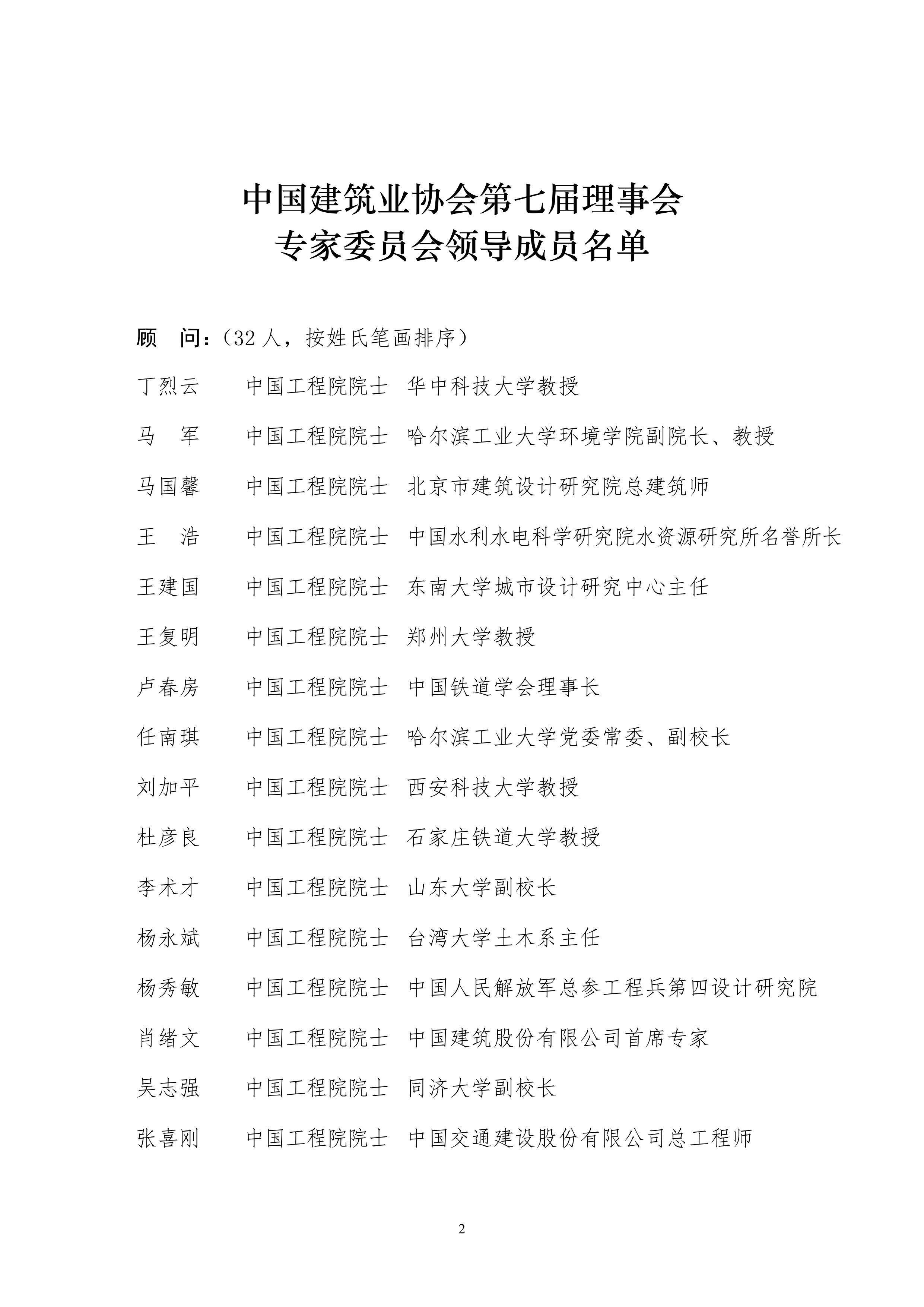
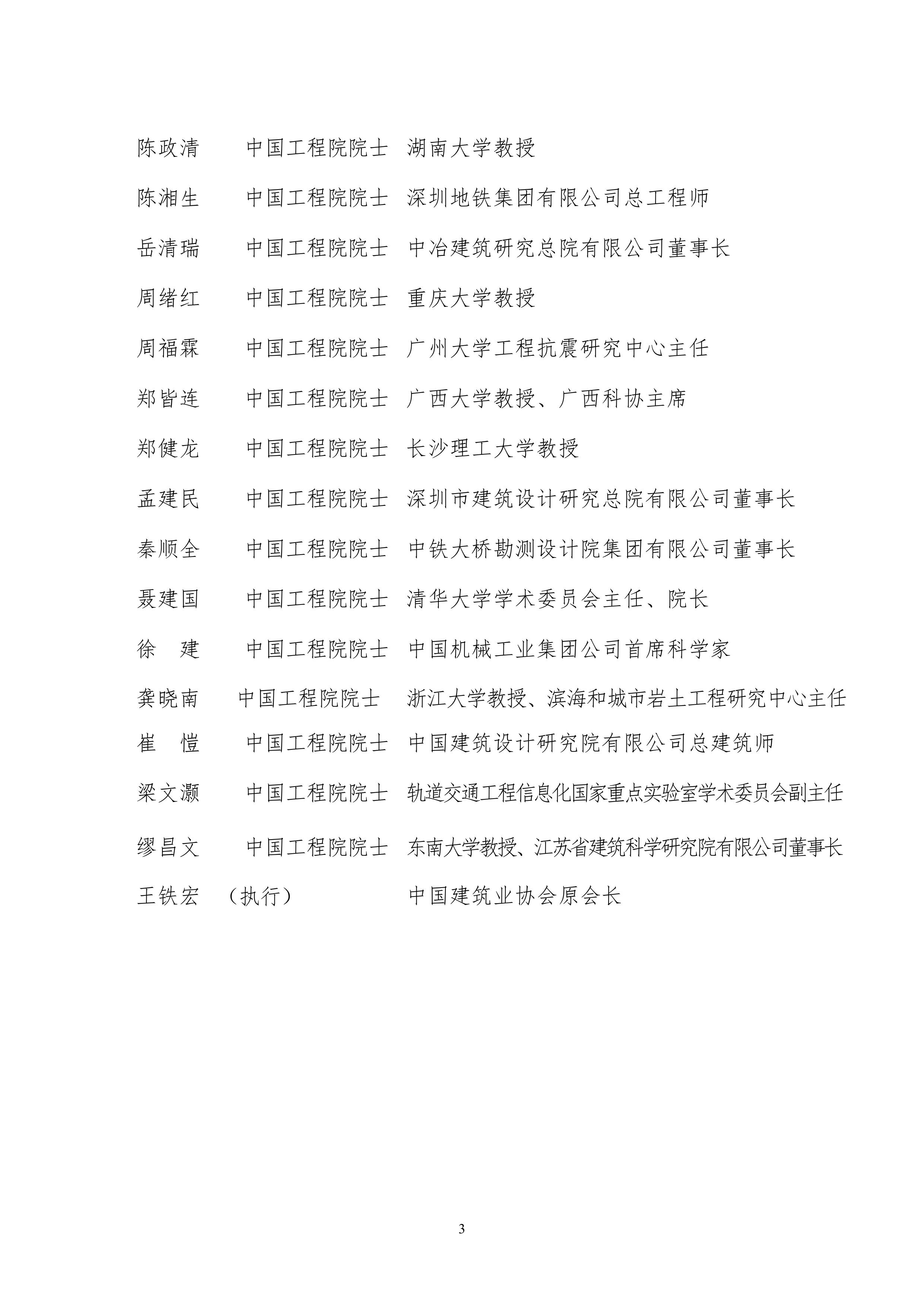
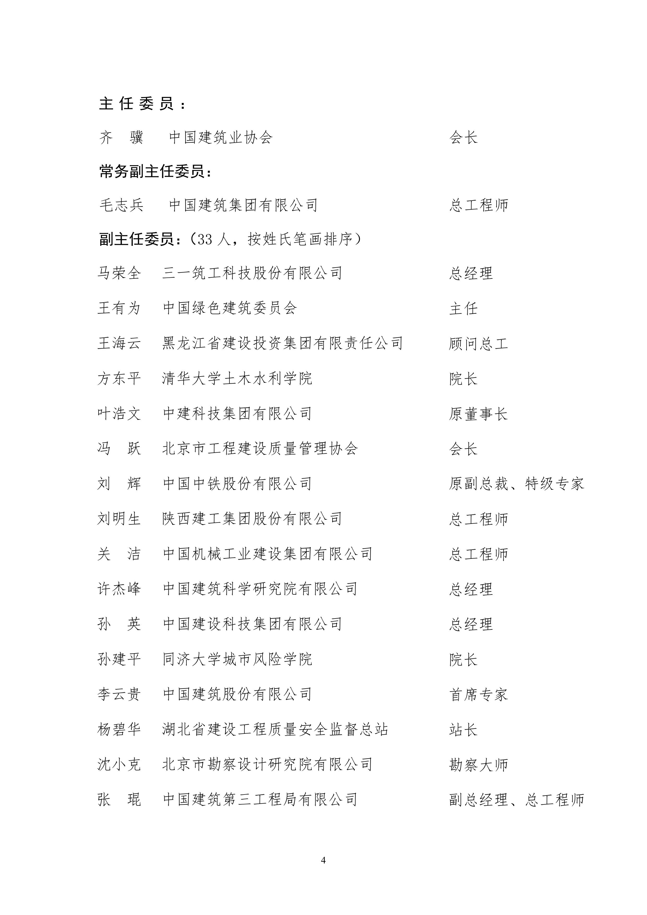
为贯彻落实科技强国,人才兴国和创新驱动发展战略,进一步提升中国建造水平,充分发挥工程建设行业专家作用,提高协会服务水平,按照《91抖音视频章程》有关规定,经我会会长办公会研究,确定了第七届理事会专家委员会领导成员名单,现予以公布 91成人抖音。
91抖音视频
2020 年11月12日




各省 91抖音视频,自治区,直辖市建筑业协会(联合会,施工行业协会),有关行业建设协会,解放军工程建设协会,本会有关会员:.
为贯彻落实科技强国,人才兴国和创新驱动发展战略,进一步提升中国建造水平,充分发挥工程建设行业专家作用,提高协会服务水平,按照《91抖音视频章程》有关规定,经我会会长办公会研究,确定了第七届理事会专家委员会领导成员名单,现予以公布 91成人抖音。
91抖音视频
2020 年11月12日



